Schematic
and Description of the 1937 Homebrew
Modulator

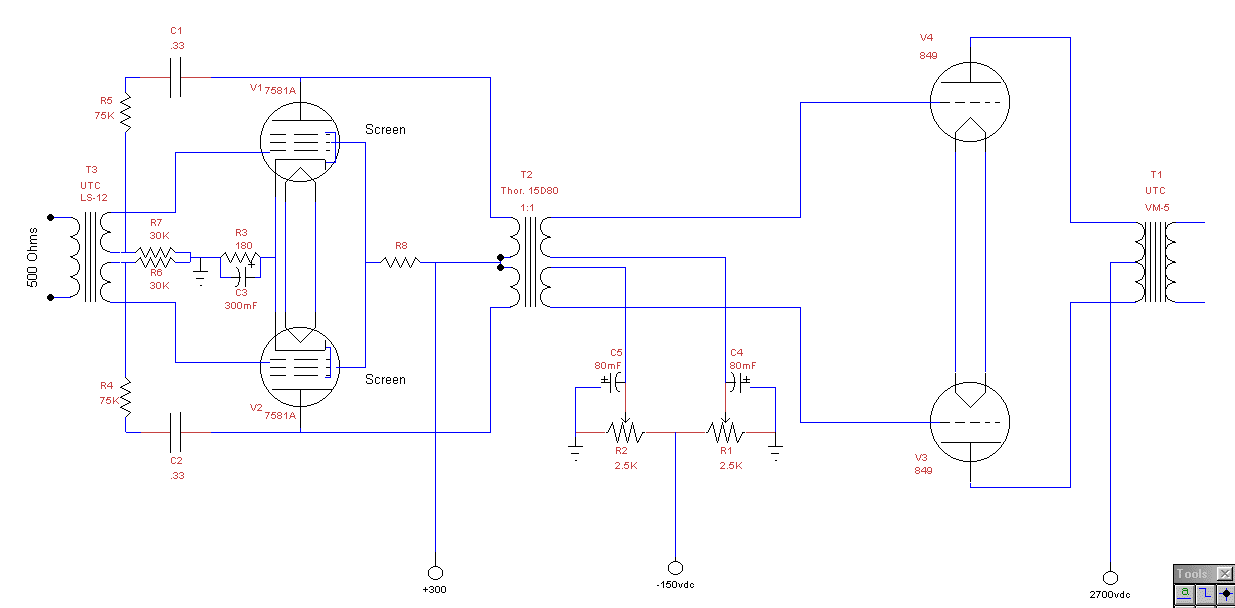
(connections to filaments not shown. 849's run 11 vac @ 7.5 Amps each)
Basic push pull drivers are incorporated here with negative feedback. This simple scheme using the 7581A's with the feedback proved to create less distortion than four 2A3's (without neg. feedback) in push-pull parallel. The original 6L6 design by Fred did not use negative feedback at all! This did show a considerable amount of distortion, and was corrected right away before use.
Another modification I need to do with this driver circuit is a regulate the screen supply, which it does not have. I think I could obtain much better positive cycle peaks, among other things, although it seems to do very good without it.
This system produces virtually flat response from 20 - 15,000 cps (I was unable to go any higher than 15K with my equipment). Since the speech amp is basically hi-fidelity as well, either a mic designed for roll-offs, or external voice processing equipment is required to stay within Amateur limits! I don't worry to much about the bass end, but do roll off easily starting a 3000 cps with a Symetrix 528 Voice Processor. The bottom end does not require any boost from the processor. Midrange is attenuated at about 240 cps using a notch width of .72 octave, and down -12db at the center.
Grids of the modulators have separate bias controls. Each are set for -130 vdc to provide the proper biasing for the plate voltage used.
The UTC VM-5 (this is an original VM, not CVM) was the original mod transformer, although it is currently not used in the test setup, nor have I checked to see if all is okay with it. Right now, I'm using a sealed Canadian Marconi unit with liquid PCB's! Response properties of the CMC mod iron is not known at this time, but is at least a kilowatt job. I assume it might have a low end roll-off around 100 cps or less, as it has no problem producing almost sub-audible bass which I have to watch carefully. I do plan to work the VM-5 back into the system when everything is built back into the cabinet.
The 849 modulators are capable of producing at least 1000 watts of audio, which is much more than I need, but the headroom seems to work very nicely. Never do they show color. The RCA manual indicates they normally run a cherry red in maximum CCS operation. Hopefully they will last for the life of this old rig.
If you hear me on the air now, this modulator is what I'm using!