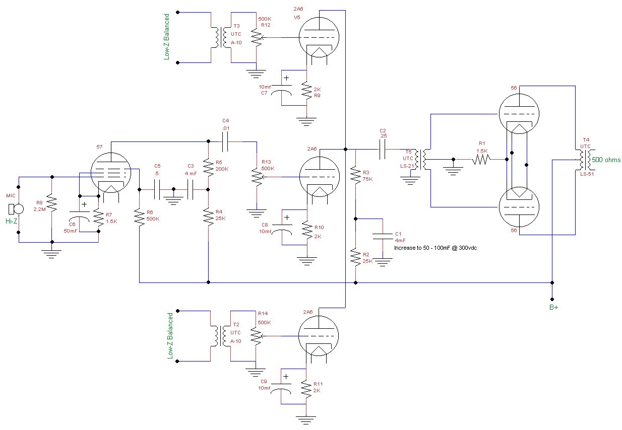
1937 Home built High Fidelity Speech amplifier