
Number 62 July 1988
Scanned, OCR'ed, and proofed by Bob
"Bacon" Bruhns WA3WDR
![]()
Two Disturbing Provisions in the Part 97 Rewrite
Unlike several other NPRM's in the recent past, PR Docket 88-139 does not appear to single out AM operators for unfair treatment in proposed rule changes. However, there are a couple of provisions in this Docket which could adversely affect all amateurs, AM'ers and non-AM'ers alike.
On page 1, paragraph 3 of the Docket, the FCC states, "We wish to encourage the experimental nature of the amateur service. It is appropriate to avoid, to the extent possible, placing in the rules detailed regulations and specifications for the configuration and operation of various amateur communications systems..." However, the Commission goes on to propose a change that would be in direct contradiction to that statement.
Proposed 97.213(b) states: "An amateur station may only transmit the following types of one-way communications: (1) Brief (less than one minute) transmissions necessary to make adjustments to the station..." The problem here lies with the words in parentheses "less than one minute". This provision would make it illegal to transmit for more than one minute to tune up, test or adjust a transmitter.
We are all aware that the present rules and good amateur practice require that tuneups be as brief as practicable, and that band occupancy be considered when tuning, testing or adjusting. However, limiting test transmissions to a specific time of one minute or less would not be in the best interests of amateur radio. This would clearly limit the use of the amateur frequencies for the "experimenters" for the benefit of the "operators." Now we have all been annoyed at one time or another by a "tuner-upper" who drops a carrier on top of our QSO and spends 20 minutes playing with his rig (usually with no station ID). Nevertheless, a one-minute time limit on testing would do more harm than good for several reasons.
The proposed time limit does not take into consideration band conditions. Even a one-minute tune-up might be considered poor operating practice when the band is heavily occupied. On the other hand, what would be wrong with spending five minutes, or even an hour testing a transmitter on 160 in the middle of a summer weekday when there is likely to be no-one else using the entire band?
The same could go for 10 metres when tuning up in an unused portion of the band when conditions are "dead". What about experimental transmissions on a microwave band that is otherwise unoccupied? Under the proposed rule change, tuning up for periods exceeding one minute would be just as illegal under the above circumstances as it would be to on 20 metres on a Saturday afternoon when worldwide DX is rolling in. This is precisely the kind of inflexibility the FCC has stated that it wishes to avoid in the rewrite of the rules.
There are circumstances when test transmissions exceeding one minute are justified, even unavoidable, recognizing that it is good operating practice to wait until the band is not being heavily used, to conduct lengthy tests. An obvious example is testing for RFI. Tests to trace the cause(s) of TVI, telephone interference and the infinite variety of other interference problems we face to-day often require that the antenna be connected with the transmitter running full power, and maybe even the beam pointed in a certain direction. Sometimes running down RFI takes hours of testing rather than seconds. What if the amateur has no assistant, and must turn on the transmitter and then run to another part of the house to see if the interference is still present? Another common circumstance requiring more than 60 seconds is antenna testing when field strength readings, SWR indications at remote points, etc. must be taken.
The proposed rule does not even make it clear what is meant by a test of "60 seconds or less". Could one cease transmitting at the end of one minute, and then immediately begin another "60 second test"? If not, then how long would it be necessary to wait before making another test transmission? 60 seconds? five minutes? one year? What if one shifts frequency slightly? Would that qualify as a separate test transmission? We could all think of a thousand circumstances where relatively lengthy test transmissions are necessary and a dummy load may not be available or practical to use with a particular test. Besides, what would make a better dummy load than Radio Moscow's frequency on 40 metres during the evening?
The solution? The FCC should simply delete the words "(less than one minute)" from the proposed Section 97.213(b)(1). If stronger language than the word "brief" is needed, an additional sentence could be added to the effect, "Test transmissions must be limited to the minimum time necessary to carry out the desired test or adjustment, within the limits of good amateur practice."
The second provision in this Docket which should be of concern to all amateurs was pointed out by ARRL (see the editorial on page 9, July QST). Under Section 316 of the Communications Act of 1934, as amended, the FCC can "modify" a license (that is, impose "quiet hours", special power and/or frequency restrictions, or order a station to shut down entirely) only after the holder of the license has been notified in writing, stating the reasons for this action, and given a reasonable opportunity to protest the order. If a hearing is conducted, the burden of proof is upon the FCC. Section 303(f) gives the licensee the right to a hearing.
In some cases, QST points out, FCC engineers have imposed restrictions on amateur stations even after tests have shown the amateur is not at fault-- even for such things at telephone interference! No hearing or other form of due process was offered. The Commission personnel in these cases appear to have clearly exceeded their authority. Section 97.131 of the present rules describes what the FCC can do in the event of interference to other services. However, in the Part 97 rewrite proposal, those provisions are to be deleted and the following is offered as a substitute: "The FCC may restrict operations as necessary to prevent harmful interference."
According to W5YI Report, a recent statement by Private Radio Bureau Chief Ralph Haller commented on this proposal to arbitrarily restrict amateur operation as a way of dealing with RFI. "Generally the first approach is the voluntary approach... The intent of the proposed rule is to give immediate relief to a very tough situation... to keep (public) outcry to a minimum... ...I urge you to comment and put your feelings in the docket."
Remember, interested parties may file comments on PR Docket 88-l39 on or before August 31, 1988. Send your original plus 5 photocopies to: Secretary, Federal Communications Commission, Washington, D.C. 20554.
S.P.A.M. President Dies of Sudden Illness
It is with deep regret that we report the unexpected passing of S.P.A.M. President Floyd Dunlap, WA5TWF. Floyd reportedly died in his sleep during one afternoon in June. As of press time, we are unable to report the exact date of his death. His exact age is unknown, but it is believed he was in his late thirties.
Founder-Chairman of S.P.A.M. Don "Hoisy" Hoisington, W4CJL says, "What a sad day for all of us and especially SPAM. Over 5 years ago when I was looking for an aggressive ham to promote SPAM I decided that Floyd our SW Regional Director at the time was the person to carry on. What an excellent job he did. With over 500 new members, promotions, jamborees, etc. he certainly did a top-notch job. He will be hard to replace."
In the meantime, Hoisy has asked some hams in the Houston area to contact Floyd's family to obtain any and all SPAM records. Floyd was running ads in QST, CQ and Worldradio magazines, and voluntary contributions to SPAM were sent to Floyd's Houston address. The entire SPAM operation was conducted by Floyd, and we have not yet learned whether Floyd's family will cooperate. If not, the person(s) who volunteer to take over the SPAM operation may have to start from scratch.
SPAM REPORT
A Message From Founder and Chairman W4CJL
We are all saddened with the news of the sudden demise of our S.P.A.M. President. In order to continue the excellent work Floyd performed for over 5 years as our CEO, I am once again taking over the operation of our organization. In the future all correspondence, applications for new memberships and other inquiries should be sent to me at 202 Baker Drive, Florence, Alabama 35630. Funds will be required to finance membership cards, and the postage alone is quite an expense. I believe we are justified in asking a one dollar membership fee along with each application for NEW membership. I hope I will receive the fine cooperation from all of you in the future that you gave to Floyd. Thank you. Best regards.
- Don "Hoisy" Hoisington, W4CJL
Dayton FCC Forum Report
by KW1I
On May 1, 1988 at the Dayton Hamvention, John B. Johnson, W3BE, Chief-Personal Radio Bureau of the FCC spoke to about 100 people on current issues before the FCC.
He reviewed the new Part 97 rewrite. He expected that with a rewrite of that magnitude, inadvertent mistakes would be made and the amateur community should not infer that apparent changes or omissions were subtle policy modifications. He encouraged amateurs to send in comments in order to correct and fill in imperfections in the document.
He stated that he didn't want to talk about the 220 MHZ NPRM and the late UPS comments (there was some hostile murmuring in the audience at this).
He mentioned that a decision on whether to turn over call sign assignment authority to the private sector has not been made. 13 organizations have already volunteered.
He had good comments about how the VEC process was working and he spoke briefly about other NPRM's and recent petitions that the FCC had received. None of these appeared to have a direct bearing on AM'ers.
A question and answer period followed. I asked Mr. Johnson, "...under what circumstances would the FCC establish new rules to allow amateurs with legal limit AM transmitters potentially obsoleted in 1990 under the present rules to continue operating those transmitters?" He asked me if I was requesting a longer "grandfather" period, I agreed that would be one way. I suggested that a different power output figure be used for AM. He first responded by saying that he would not guess how a new commissioner might rule on this in 1990. He said that the present power rules had been instituted to "level the playing field'. Then he commented that he did not think the commission would change its mind on this after fighting for the ruling all the way to the Supreme Court.
My brother Dean, KK1K and I left before the end of the question and answer period when our minds were drawn back to the fact that we were 100 yards from the largest amateur radio flea market in the world and time was running out!
Dale, KW1I
VHF AM! The Clegg Thor-6 Transceiver
Mike Koscak WA1MTZ
Six meter activity is alive and well here in western Mass. & northern Ct. more so now than when I first got on in 1973. Back then there was only myself and one other station (WA1MPY). I started with a homebrew transmitter hooked up to my DX-60B/HR-10B combo, 1-2 watts and a 3 element homebrew beam at 30 feet up worked all of the northeast the first two years...... At last there is no better time to got on six, as the band openings are expected to get better and that good equipment is starting to show up at giveaway prices! The following is such an example, we will start with a description followed by some modifications to improve upon the original layout.
Thor-6 specifications:
Freq. coverage: TX 49.8-52.2 calibrated in 50kc steps, readable to 10 kc or less.
RX 49.8-52.2... Operates as an xcvr or with xtal on TX only. (8 mhz crystal)
Power output: 40 watts AM or CW (no inflated PEP here!!)
Final RF tube, 6883, (12 volt ruggedized mobile version of a 6146)
Final MOD tube, PAIR of 6BQ6's in push-pull (strapping modulator!)
MODULATION: fidelity, unacceptable. (75%, 500-2.5kc, 10% at 250 & 5kc.)
(Modifications will permit 125% positive modulation between 50 hz to 10 khz, plus or minus 2 db, and down to 20 hz -4db !)
RX: Sensitivity, (Nuvistor front end), actual measurements: .2uv for 3 db s/n ratio (CW). .5uv 80% mod AM will produce a Q-5 signal. A 100-125% mod AM signal is readable down to .35uv.
SELECTIVITY: 6db down point 5 kc. 50 db down point 12 kc.
Image; all spurs down more than 60 db.
XMTR: spurs and harmonics down at least 50 db on VFO, 60 db XTAL.
I.F.: 1st, 10.7 mhz, 2nd, 456kc quartz filter, 3 in 1st IF.
DRIFT: after initial 15 minutes, less than 3 kc in any 1 hour period.
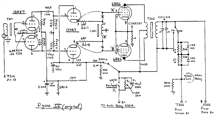
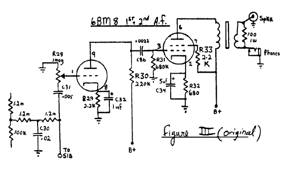
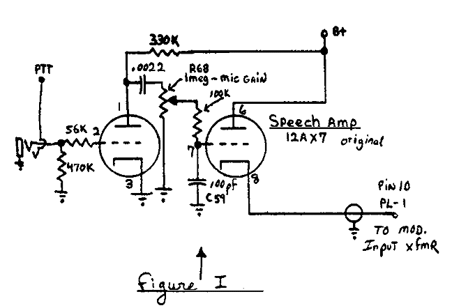
Now we can start on the modifications.... Speech amp. This is a common amp with a cathode follower, low-z down the multi-cable to the modulator deck/power supply. Figure I is the original circuit.
In fig. II, the frequency response is widened and the gain increased, and an option is also added to use an electret condenser element microphone using 3 additional parts as indicated. Connection is made at E and any suitable heater wiring that is close by. The end result will be an optimized operating voltage of 4.5 vdc for the electret element. The element can be seated in a chunk of styrofoam in an old mic housing or anything handy. You can however choose not to use this and not use Re, Ce & De, then you would plug in a Hi-Z mic to the jack, using a stereo plug as the PTT voltage for the relay is also provided there.
The AF output also needs some work, in fig. III you will note the original circuit, change the following for more gain, less distortion and better frequency response: C30 to 470pf, C31 to .05 uf, C32 to 25 ufd 16v, R30 to 100K, C86 to .1 uf, R31 to 470K, R32 to 220 ohm 2 watt, C34 to 25 uf 25v, and last but not least, R33 to 6.8k.
Now to the last part of the improvements ! Figure IV is the modulator. The changes here will improve the fidelity, gain, and improve driving the modulator to where you can drive it to full modulation with a standard 600 ohm balanced system that provides at least +4 db of headroom if it is connected directly to the input xfmr. If this is done, (as it is at MTZ Radio) then you may just as well pull out the speech tube and not bother to use any of that circuit. The original input xfmr is really very poor, I replaced this with a UTC type 25A59 500/600 ohm input, 50k split output (20hz to 20khz). Even something rated at 500hz to 5kc will usually go way beyond those ratings and still sound reasonably well. The original is measured out as being flat from only 400-3.5K. By all means, take it out and use it for a fishing weight!
With a good xfrmr now secured, perform the following changes and you will have a real Broadcast sounding rig! Not to mention a superior readable signal under weak signal conditions, DX, or through power line noise! That's a REAL OVERALL IMPROVEMENT! Making that AM signal stand out loud and clear is something to also be proud of ! No matter what band you may operate on! The worst thing is "ancient modulation" - you know... scratchy, tinny, distorted, undermodulated, in other words..YYELLLOWY! You owe it to yourself and to the other stations you may be in qso with, to operate "ADVANCED MODULATION" !!! A clean loud signal is always a benefit to everyone.
There is another change that is useful here, while operating with "locals". A power reduction switch has been added, this should be a wafer type S1, a 10k 25W R1 mounted vertically atop the chassis and a 40uf 450v C1 electrolytic mounted underneath. Be sure to drop the carrier first before changing the power levels. You can switch between 40w to 5w output, without changing the audio adjustments.
CHANGE TO
Input xfrmr, T201 UTC 25A25 or similar
R210 (6.8K) 1.5K
C216 (.02uF) 25uF 25vdc
R211, R212 (560K) 150K
C206, C207 (470pf) .22uf
R213, R214 (2.7 meg) 560K
Move wires from pin 4, 6BQ6 A & B to pins 3 & 8 respectively, on the 12HB7. Leave R217 & R218 & L201 connected as in original.
Finally, remove C211, C212, C213, C214, replace these with nothing!
Well, that completes it! P.S. on some models final grid drive can be monitored with a voltmeter at pin 12 on the Jones plug p1-1, this is useful for xmtr alignment.
73's & enjoy six meter AM. It's Great!
IMPROVING POLAR ASYMMETRY
THE PHASE SHIFT TECHNIQUE
R. Bruhns, WA3WDR (Bacon)
This article is about a simple method to overcome the old problem of the loss of polar asymmetry when bass to boosted in a voice system. I mention bass boosting systems only because they affect the polar/bass interaction. (I'm using about 18 dB of upper midrange boost, but that is outside the scope of this article.) I'm using a good cardioid back-electret condenser mike. I am close-talking without the rolloff switched in, so it's giving me maybe 6 dB of bass boost due to proximity affect, and I'm adding about 4 dB of electronic boost from a broad peak (Q = 0.6 or so) centered at about 95 Hz.
Increasing the bass boost diminished the polar asymmetry of the voice waveform. As I watched my voice waveform, I saw that it resembled several I'm seeing on the air, and I decided that the polar asymmetry would be greatly improved if phase of the fundamental voice frequency was advanced about 90 degrees relative to where it was.
It turned out that I was able to adjust the phase with a simple one op-amp filter. This circuit has flat frequency response and nicely advances the low frequency phase. Polar asymmetry was enhanced, and it is essentially unaffected as I adjust the level of that 95 Hz band, and that bass sounds GOOD!
Schematic of Bass Phase Aligner
You way not want or need any more processing than you already have, but try this circuit if you are not satisfied with the polar asymmetry you are getting from your audio preamp - it's certainly simple enough.
NORTHEAST AM SCENE
by Bill Wolf - KA2EEV
MISSING IN ACTION DEPARTMENT: For those of you who might have noticed that this column was missing in last months issue ... my apologies. For those of you who didn't even notice ... please refer to last months issue and take the "alertness quiz" featured on page 17.
My personal life has been quite heavily involved recently both here at home with domestic projects and also at work. As a result I simply wasn't able to get a column off in time for last month.
REAGANOMICS DEPARTMENT: WHOA! Inflation hits home! Subscription rates for the AM Press Exchange have suddenly soared from $9.00 to an astronomical $10.00 PER YEAR!!! And to think that I just blew $20.00 for a momento Spuds Mackenzie, $9.00 for an official Spuds T shirt, and $6.00 for a pair of Spuds beer mugs at Busch Gardens! OUTRAGEOUS AND DISGRACEFUL! I think this calls for some really strong action. POUR ME ANOTHER ONE!
A.M. EXCHANGE DEPARTMENT: AMers in the northeast can soon expect to hear a "4 land" call sign coming out of Pennsylvania. John, W4KYL, presently active on 40 meter AM in Ft. Lauderdale, Florida, intends to make his new home in the near future somewhere in Pennsylvania. I overheard John as well as several other "suncoast AMers" while vacationing recently on St. Petersburg Beach. Among those heard was none other than our old friend and former publisher of the AM Press Exchange, Howie, W2NRM... very active (almost daily) on 7295 KHz. Howie seems to enjoy running a nearly "fixed schedule" each day commencing at 10 a.m., 12 noon, and 5 p.m. I might add that he still sounds just as pert living in Gainesville, Florida, as he did when he lived here in New Jersey ... and it was good to hear him still maintaining that quizzical sense of humor.
BANDPASS DEPARTMENT: Conditions on the 10 meter band have been running the extreme from fair to excellent, but, mostly for sidebanders and FMers who are regularly quick and alert to these openings. Very little (if any) AM activity has been observed near the traditional 29 MHz even when there is a good opening. Too bad.
73,
Bill, KA2EEV
Amateur Radio ** The Real Voice Of America
W2NRM, now in Gainesville, Fla. (editor/publisher of the original Press Exchange AM newsletter), has been heard and worked quite regularly here in the N.E. on 28.706 mc. which we have monitored for decades. Howie says hi to the old gang and encourages AM'ers to operate 28.7 to 28.8 mc. The other morning in a 3way with Howie on 10 m. and with Bob, K1AJL on 75 m., Bob questioned about alligators and camping in Fla. Howie revealed that there is an alligator explosion in Fla. because they are protected by a gov't which is getting rich on vices and is encouraging its subjects to do the same! What a farce it is that the Gestapo attempts to justify their various compulsory insurances (seat belts, helmets, Soc. Security, etc.) while at the same time they are forcing the subjects to get involved with what amounts to cannibalism!
I am sorry to report that Boggie, W2THE passed away in February, but happy to sign with, "WELL DONE GOOD AND FAITHFUL SERVANT!" In July of '83 I met him for the first time at a hamfest in Sussex Co. in North Jersey. While we were talking, a young SWL came up and said, "I recognize your AM voices. Aren't you Boggie and Irb?" How often does that happen? About a year later I met Boggie in person again during one of his long fishing trips to Canada. Early one morning up in the Adirondacks he was driving by and again we had a memorable eyeball.
Here are two pictures from that July, 1983 hamfest. Thanks to Ben and his camera that happy day is recorded but I am ashamed to admit that I have forgotten Ben's call. He used to operate AM regularly from his summer home near Woodburne, NY.
73 & 76, Irb, W2VJZ
Expiration Date
Several of our readers have asked us to explain the code number on the address label, to indicate when a subscription to The AM Press/Exchange is due to expire. The system is very simple. Each code number consists of a number, followed by the letter E, followed by another number. The "E" stands for "EXPIRES", and the second number (the last 2 or 3 digits) is the final issue number on your subscription. For example, "625E65" translates to read, "#625 on the mailing list, Expires with issue number 65." Now look at the front cover of this issue. You will see that this is Issue no. 62, July 1988. August will be no. 63, September no. 64, and October no. 65. Therefore subscription number 625 expires with the October, 1988 issue.
Entries on the mailing list are recorded only by roster number (the first 2 or 3 digits of the code number). There is no cross reference to callsign, name, zip code, alphabetical order, or anything else. At present, our mailing list is not computerized. Therefore, when looking up an address on the mailing list, we MUST have the roster number. Otherwise, the only way to find it is to pull out the folder and scan through 13 pages of listings. On the average it takes 15 minutes to locate one address when no code number is included. Every month we get several renewals and address change requests with no code number included. Please remember this is not a commercial publication for making money. Everyone involved with The AM Press/Exchange has a full time job and normal family responsibilities to attend to. This publication exists solely as a service to the AM community. Please be considerate of those who make it possible.
EXCHANGE
(Names omitted - Past Copy)
WANTED: Heath DX-60B transmitter and HG-10B VFO, with books and in good operating condition.
FOR SALE: 814's $15. 805, $20. 866A $3. 7C5 $2. Miniatures $1 each. Octals and loctals $2 each. Heavy duty chokes 16 hy @ 450 ma Thermador Electric $20 ea. Oil capacitors 10 mfd @ 7.5 kv $30 ea. Modulation transformers, inquire.
WANTED: Transformers UTC LS-49 and Chicago BD-2.
HELP WANTED: My Collins 32V1 xmtr is xmiting some kind of spurious or harmonic signal and no-one seems to be able to explain the problem, or wants to work on it either, so I need some advice on how to fix it myself. The problem: When I'm on 3.885 khz the rig also transmits on 7.770 khz with only a 2 db drop in signal on another receiver. Without moving the VFO, I can move the bandswitch to 40 mtr and it continues to transmit at 3.885, with only a slight drop in signal. Also when I'm at 29.10 mhz the rig will xmit on 27.275 mhz CB at 2 db signal drop. The harmonic signal is proportional with VFO movement. If I move the VFO 10 hz, the harmonic moves 10 hz either way. The rig is grounded properly. It does this on a dummy load, so the antenna isn't the problem. De-tuning and unloading doesn't help. The harmonic signal is present even in the calibrate mode when I'm lining up the rcvr. I would like to have any suggestions anyone might have on how to fix it.
WANTED: Dow Key "BUG", finders fee. FOR SALE: Heath HG-10, manual, new tube, $40. Heath "Q" meter with manual $40, buyer ships.
WANTED: 6 mtr AM sked, any day or time. Please write or look for me on 50.3 AM! Also need schematic for GLB synthesizer and Heathkit HW-202.
FOR SALE: COLLINS 51J-4, complete with 3 mechanical filters, all covers, original manual, high serial number, near mint condx $450. Collins 75A4, complete with 3 mechanical filters, near mint condx $400. Collins KWM2A transceiver, DX Engineering speech processor, noise blanker, Q-multiplier power supply/speaker and mobile/DC pwr supply. Excellent condx $500. CVM-5 modulation transformer $150. Hallicrafters HT-4-I (BC-610-I) SN 11, spare tank coils, grid tuning units, crystals, tubes, manuals $250. Collins 32V2 transmitter with spare 4D32 tubes, original manual, near mint condx $225. Heath DX100's, one operational unit, one complete for spares, manual $100. Johnson Viking II with 122 VFO manual, excellent condx $90. Heath Apache with manual $90. Heath Marauder transmitter $90. Hallicrafters SX100 gen coverage rcvr $40. Collins 2.1 kc mechanical filter for S-line $45. ZM-11 L/C/R bridge, mint $120.
WANTED: one or two Eimac tube sockets type SK 900 for 4X500 tubes.
This is the AM PRESS:
An amateur radio publication dedicated to Amplitude Modulation.
This is the AM EXCHANGE:
Offering FREE ADVERTISING to enhance the availability of AM equipment and parts.
DISPLAY ADVERTISING: Rates upon request.
Edited and published by Donald Chester, K4KYV
NOTICE; The purpose of this publication is the advancement of Amplitude Modulation in the Amateur Radio Service, and there is no pecuniary Interest. Therefore, permission is hereby expressed for the use of material contained herein without permission of the publisher, with the exception of specifically copyrighted articles, provided that The AM Press/Exchange is properly credited.